行业资讯

News

氢能助推“碳中和”的国际经验与启示

来源:第一元素网发布时间:2022-07-27字体大小:

      氢能作为一种清洁、高效的能源,既可从煤气油等传统化石燃料高温裂解或工业副产获取,还可利用光解电解、甲醇重整、生物质等先进科技制取,资源丰富、来源广泛,是构建未来可持续发展能源体系的重要载体之一。

      世界各国在构建绿色低碳发展图景的过程中,国际氢能迎来飞速发展期,麦肯锡公司发布的《Hydrogen Insights Report 2021》显示,在2021年初已有三十多个国家发布了氢能战略规划或路线图,世界各国宣布投资的氢能项目已超700亿美元。本文对世界主要国家和地区的氢能政策趋势与应用场景进行梳理分析,并分析与讨论对我国氢能产业的相关启示。

欧洲地区的氢能政策与应用场景

      欧洲发展氢能主要是为促进其能源体系向低碳、脱碳转型,根据欧盟《2020气候和能源一揽子计划》《2030气候和能源框架》《2050低碳经济》(简称“20-20-20目标”)以及《欧洲氢能路线图:欧洲能源转型的可持续发展路径》等一系列政策,强调了氢能在改善欧洲能源体系,推动气候与能源政策改革,实现2050年实现碳中和目标的重要性,申明氢能是影响欧洲和世界未来能源系统的变革技术。

      以英国为例,在氢能发展领域,英国采取广泛利用可再生能源电解水制氢、碳捕集利用与封存(CCUS)技术以及联合产业界拟定英国低碳氢能标准等多种措施,并行打造“Power-to-X”的未来能源结构。

      再以德国为例,德国拥有完整发达的工业门类和体系,在欧洲能源低碳、脱碳转型过程中起着领先的示范作用,根据德国联邦运输和数字基础设施部制定的《氢能和燃料电池技术国家创新计划NIP(2006-2016)》,德国将在氢能长期创新计划中陆续投资14亿欧元支持240家工业公司、50家研究机构开展氢能及燃料电池技术的研究。德国依托雄厚的汽车工业实力,还对氢能发展战略和氢能源交通战略进行修订,在2016年专门成立氢能交通公司,支持大众、宝马、奔驰等汽车企业大力发展氢燃料电池汽车,计划分阶段建设氢能交通基础设施网络。另外,除了2020年受新冠疫情影响,德国在2018年、2019年均是全球投入运营加氢站最多的国家。

      回顾欧洲在氢能领域的发展历程,以2010年为时间界限,在2010年之前,欧洲氢能主要是以概念性框架为主。2003年,欧洲开展了一项名为《欧洲研究区》(European Research Area,ERA)的联合研究,该研究项目主要宗旨是加强欧洲各国科研合作,以保持欧洲科技在全球的领先地位,并构建燃料电池和氢能联合组织开展欧洲氢能利用领域的合作研究,保障欧洲能源体系多元化和高效化;2009年,欧洲开展天然气管道输氢的研究,向现有天然气管网注入氢气的相关研究和实践,目前以欧洲地区最为成熟和丰富,而法国液化空气集团、法国道达尔、德国林德集团、荷兰壳牌等欧洲能源领先企业在德国政府的牵头下签署了《H2 Mobility项目合作备忘录(2009年)》,拟在德国境内开展大规模加氢站建设,为欧洲氢能合作起示范和引导作用。

      在2010年之后,欧洲于2015年和2016年先后启动了《欧洲氢能交通工具计划》(Hydrogen Mobility Europe H2ME 1、H2ME 2),两项计划拟投资1.7亿欧元建设49座加氢站,运营1400辆氢燃料电池汽车。随着《欧洲氢能路线图:欧洲能源转型的可持续发展路径》于2019年发布并于2020年7月正式实施,氢能成为欧洲实现2050年实现碳中和目标的重要途径,该路线图阐明氢能为欧洲能源转型提供了一个可用于跨部门、跨区域的能量载体,让清洁灵活的可再生能源大规模利用成为可能,是欧洲能源转型过程中的不可或缺的重要工具和杠杆。另外,该路线图还预测2030年的欧洲氢能产值将达1300亿欧元(约合近万亿人民币),在本世纪中叶,欧洲地区的氢能将逐渐形成一个近万亿欧元的庞大市场。

      作为推动低碳绿色发展最积极的地区,欧盟已具备氢制取、存储输运、终端设备制造的技术实力,但规模化的氢能供给成为欧盟能源安全保障的又一难题,基于可再生能源的制氢及其应用场景构建正在加速发展。

北美地区的氢能政策与应用场景

      北美地区的氢能利用与发展主要以美国为主,美国早在上世纪七十年代便开展氢能相关研究,美国通用汽车公司技术中心是最先提出“氢经济”概念的企业,石油危机之后开始实施政府级别的新能源政策,氢能便是其中之一。另外,美国还颁布《电动和混合动力汽车的研究、开发和示范法》授权美国国家基金委对氢能相关研究项目进行管理。

      上世纪九十年代,美国先后颁布了一系列氢能产业政策,《氢能研究、开发及示范法案(1990)》从“发现、目的、定义”三个角度阐述氢能将为美国降低对传统能源依赖作出巨大贡献,并制定了较为详细的五年研究计划以突破制氢、储氢输运和氢能利用环节中的关键技术,《美国氢能前景法案(1996)》的目标则是开展氢能用于工业、住宅、运输的可行性技术研究。

      2000年之后,美国布什政府在2001年5月发布《为美国未来提供可靠、可负担、环境友好型能源》,该报告称氢能为“未来能源”,是美国解决长期能源以及应对环境变化的重要方案。同年,美国能源部召开国家氢能展望会议确定美国关于氢能经济的共同愿景,并发布《美国向氢经济过渡的2030年远景展望》,该报告对促进美国氢能发展与利用的各种关键要素进行了详细分析。

      在美国氢能计划的框架下,美国还陆续发布了《美国国家氢能发展路线图》(2002年)、《美国氢能立场计划》(2004年)、《美国氢能经济路线图》(2019年)等氢能规划或政策,并初步拟定“技术研发、市场应用、基础设施建设、氢能社会”的四阶段氢能发展计划,标志着美国氢能开始从设想转为大规模应用场景构建。

      在《美国全方位的能源战略——通向可持续经济发展之路》中,美国明确指出将继续增强能源安全建设,发展低碳能源技术,为氢能等清洁能源发展奠定基础,同时强调美国在世界能源的国际领导力和顶层设计地位。

      近几年,美国氢能政策更加明确,氢能产业也更加细化,并开始大量落地试验性氢能项目。例如,2016年,美国氢能与燃料电池项目计划获得1.49亿美元国会拨款用于美国加州GFO-15-605项目,支持加州地区加氢站等基础设施建设;2017年,美国能源部投入1580万美元继续支持包括制氢和储氢技术、新型低成本氢燃料电池材料在内的30多个氢能项目科技攻关;2019年,美国已建成70多座加氢站,广泛服务于货运叉车、物流车等氢燃料电池汽车。

      另外,在全方位能源战略的发展过程中,美国还逐渐形成条理清晰、分工明确的氢能领域科研体系,主要包括2003年成立的美国氢能和燃料电池跨部门合作小组(IWG),2005年成立的美国氢能和燃料电池技术咨询委员会(HTAC),2006年成立的美国跨部门氢能和燃料电池技术小组(ITF),2011年成立的美国氢能及燃料电池协同小组(HFCG)和美国能源部国家氢能协会(NHA)、美国清洁能源团体(CEG)等科研成员。

      为提高公众对氢能与燃料电池的了解,同时也彰显美国对发展氢能的重视和信心,从2015年开始,美国政府参照氢原子的原子量(1.008),把每年10月8日定为美国氢能与燃料电池日。每年美国氢能与燃料电池日来临之际,各州和联邦政府、美国燃料电池和氢能源协会(FCHEA)及其成员、行业组织等在全国各地举行各种各样的活动来庆祝这个特殊的节日。在新的一轮氢能发展大潮中,美国已具备成熟的研发体系和示范经验,但更低的成本和盈利的商业模式才是氢燃料电池车从加州走向全美的关键。

日本的氢能政策与应用场景

      氢能在日本能源战略规划中占有极其重要地位,自第二次世界大战以来,日本能源体系发展自大致经历了六个阶段,日本近十年陆续制定《日本再复兴战略》《氢能与燃料电池战略发展路线图》《日本能源战略规划》等一系列政策,发展氢能已提升为日本国策,日本将建设全球第一个全面利用氢能的国家。




日本氢能在国家能源体系中的发展轨迹

      以2000年为界限,早在上世纪七十年代,为应对席卷全球的石油危机,日本成立“日本氢能源协会”,在东京大学等高校开展氢能源技术研究课题;1974年,日本制定名为“月光计划”的能源战略规划;1980年,日本新能源及产业技术综合开发机构(NEDO)成立,以开发新能源和环境技术为宗旨,同时启动了燃料电池研究计划;1993年,日本新能源及产业技术综合开发机构联合其他科研机构和会社,设立为期十年的“日本氢能系统技术研究开发”综合项目,涉及制氢、储氢输运和氢能终端利用的全过程。

      在2000年之后,日本于2009年开始推广“家用燃料电池热电联供系统Ene-farm”,并提供50%左右的政府补贴以促进消费级燃料电池应用;2013年,安倍晋三在《日本再复兴战略》中明确了日本复兴战略三项基本行动,氢能成为日本解决“经济与能源协调问题”的国家战略;2014年,日本相继修改并发布《第四次能源基本计划》《第五次能源基本计划》《日本氢能和燃料电池战略路线图》等,氢能在日本能源体系中的角色定位越来越清晰,日本开始全面实施氢能基本战略,大力推动氢能社会建设,并确定了在2025年、2030年、2040年分别达到氢燃料电池大规模使用、氢供应系统大规模建立、高效零碳制氢的日本氢能发展目标;2015年,日本新能源及产业技术综合开发机构获得530亿日元的政府财政支持用于氢能领域的研究;2016年,日本丰田汽车推出世界首款新型氢燃料电池汽车Mirai。


2003年-2018年的日本五次《能源战略规划》中氢能相关内容

      日本氢能与日本能源体系转型息息相关,配合日本大力推行“氢能社会”的能源转型相关的政策实施,日本单位GDP的二氧化碳排放量长期低于世界水平。从2003年到2018年,日本一共发布了五次《日本能源战略规划》,不断强调氢能是日本能源战略及能源转型的重要基础。以制氢环节为例,2016年,日本东北电力公司和东芝公司等多家单位合作开展太阳能电解水制氢的试验;2018年,日本开始建设福岛氢能源研究项目(FH2R),该项目计划运营一个10兆瓦级的太阳能电解水制氢工厂,是当时世界上最大的可再生能源制氢项目,所产氢气将用于工业领域和氢燃料电池车,与此配套的是日本政府成立“下一代汽车振兴中心”,为氢加注基础设施提供补贴。

      整体而言,一方面,日本氢能技术处于国际领先地位,日本制氢技术高效成熟,加氢站等基础设施逐渐遍布日本,而且日本已实现相对成熟的氢燃料电池、氢燃料电池车领域的商业应用,以丰田Mirai为代表的日本氢燃料电池车几乎成为国际氢燃料电池车的标杆,全世界范围内关于氢气制备、储存输运、加氢站基础设施、氢能终端利用的主要技术和关键零部件均与日本企业有关。另一方面,受限于资源匮乏和岛国的地理环境,氢能稳定供给成为日本参与全球氢能贸易合作的动力,同时,日本氢燃料电池车推广规模不及预期也受限于加氢站等基础设施的不完善,车与站的矛盾制约了燃料电池车的市场规模,也影响了相关企业的战略布局。

韩国的氢能政策与应用场景

      韩国2019年最新制定的《韩国氢能经济发展路线图》目标是2040年生产620万辆氢燃料电池车,在全国建造超过1200个加氢站,树立全球氢能技术先锋模范,并确保韩国保持能源独立。根据SNE Research等第三方市场调查机构数据,氢燃料电池乘用车在2019年的全球销量创下历史新高,超过7500辆,比2018年同期增长90%。而在2020年,全球共销售氢燃料电池汽车9006台,同比下滑9.1%。在氢燃料电池汽车增速放缓的大背景下,截至2020年末,韩国氢车保有量已超越万台,超越中美成为氢燃料电池乘用车保有量世界第一。

      数据显示,目前氢燃料电池乘用车大部分为韩国现代NEXO,其次为日本丰田Mirai、本田Clarity。韩国氢燃料电池汽车销量在2019年跃居全球第一,累计出口同比几近翻番,同时,韩国国内氢燃料电池车普及率也同比增加6倍,首次突破5000辆关口。

      在氢能加注等基础设施方面,韩国政府至今已投入运营64座加氢站,总规模少于日德中美;在氢能终端利用方面,以2019年年底为基准,韩国氢燃料电池占全球燃料电池出货量的40%,氢燃料电池发电量为408兆瓦,超过美国(382兆瓦)和日本(245兆瓦)。

      中国是世界上未来氢燃料汽车最大的市场之一,以现代汽车为代表的韩国车企正在加大对中国氢燃料电池车布局,韩国现代汽车集团在广州建立了氢燃料电池系统工厂,并已成为四川现代的全资股东,借此加速进军中国,抢占中国氢能源汽车市场。

      综合而言,韩国欲借助氢能产业化浪潮实现在新领域的技术领先,虽然现代汽车的燃料电池技术处于领先水平,但氢能产业链较长,单一领域领先目前尚无法实现氢能应用的经济性。

其他主要国家和地区

      俄罗斯是全球石油、天然气等传统化石燃料储量和产量最大的国家之一,其能源体系以油气为主,虽然俄罗斯主张其国家新能源的前景是核能,但氢能相关研发也列入国家级大科学计划。追溯历史,俄罗斯高温电化学所早在上世纪便已成功建造了使用甲烷、天然气的高温燃料电池,俄罗斯科学家还研制了世界上第一架氢能动力飞机。2003年,俄罗斯科学院与诺里尔斯克矿山冶金公司签署了共同研发氢能和燃料电池的合作协议,俄罗斯科学院下属约20家研究院将参与俄罗斯氢能开发与利用的工作,在全球能源结构低碳转型、应对气候变化等国际背景下,俄罗斯氢能政策和产业也进入新一轮的调整阶段。

      澳大利亚国家科学机构在《氢能研究进展和示范》中勾勒出澳大利亚包括氢能在内的能源体系图谱,指出澳大利亚将争取在2050年之前创造近万个与氢能相关的新兴产业工作岗位,完成每年新增110亿澳元的经济目标。该报告还指出,对氢能尽早开展研究可解决澳大利亚的能源挑战,创造包括氢气出口、氢能与现有天然气管网整合、氢气储存输运、氢能与电力、氢能与工业等五个领域的的新兴机遇。

      另外,巴西在2018年举办了第22届世界氢能大会,将氢气纳入国家可再生能源、生物质燃料的科技创新计划;印度是《巴黎协定》中世界第三大碳减排承诺国,承诺到2030年将其碳排放量较2005年减少约35%,但因国内产业配套、法规、技术等原因,氢能发展各环节成本高企;沙特阿拉伯的第一座加氢站由阿美航空公司建造,卡塔尔、迪拜等中东地区也在不断加大对氢能的关注和投入。随着世界主要国家和地区均将氢能作为未来发展的重要战略,氢能在改善能源结构、应对气候变化中扮演的角色也势必更加重要。

启示与结语

      《巴黎协定》自2015年12月通过并于2016年正式生效,为改善能源结构,应对气候变化,世界各国都在不断调整和完善关于氢能相关的政策和战略。例如,2017年,日本首相宣布日本将建成世界首个氢能社会国家;2018年,氢气被列入全球第八次任务创新挑战,欧洲各国部长关于氢问题发表了《林茨宣言》,联合国政府间气候变化专门委员会(IPCC)在其特别报告中指出年内全球升温1.5℃并专门召开氢能问题研讨会,首次国际氢能部长级会议同年也在日本召开,并发布了《东京声明》;2019年,大阪举办20国集团会议,并发布《20国集团氢能研究报告》,《欧洲氢能路线图》也于同年发布,并已于2020年7月正式通过并实施。

      自2018年开始,国际氢能发展势头急剧加快,氢能相关行业和产业在全球各地加速扩大,仅2018年期间便有超过380个氢燃料站已向专用车队或公众开放,氢燃料电池车技术不断进步,产销市场逐年扩大。同时,得益于低成本可再生电力能源逐年增加,一些地区利用光伏、风能等低成本可再生能源能够以有竞争力的成本生产氢气,适应不同场景的兆瓦级制氢电解槽、超级功率氢燃料电池等工业级氢能应用大规模增加,国际对氢能的研究讨论空前热烈,氢能与传统系统的整合已被公认为具有巨大的发展前景。

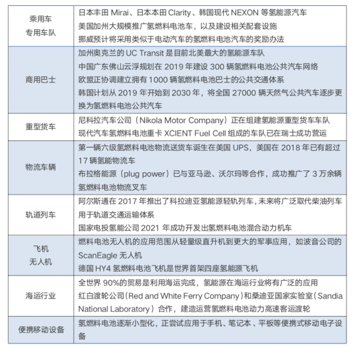
      国际氢能政策及未来愿景是让氢能协助改善全球能源系统,应对气候变化,保障世界经济的可持续发展,国际氢能政策和应用在未来仍会延续既有趋势,继续加强制氢、储氢输运、氢加注、氢能终端利用等环节的研究与发展。世界各国的氢能研究者和参与者也在不断加强氢能技术研究交流、广泛实施氢能应用的开发示范项目,并尝试进行氢能应用场景的构建,虽然氢能应用场景目前尚处在早期,但已大致可分为乘用车专用车队、商用巴士、重型货车、物流车辆、轨道列车、飞机(无人机)、海运行业、便携移动设备等几大类。




国际氢能应用场景的部分案例

      综合来看,氢能应用综合成本过高是影响国家氢能产业规划以及企业产业布局的重要因素,世界主要国家和地区针对氢能产业的支持已从早期的单纯的技术支持,转向全方位降低氢能综合应用成本,相关的氢能战略定位、氢能政策、氢能应用场景也正在深度调整。中国氢能在未来几年将逐步进入产业导入期,当前我国氢能存在核心技术和关键设备攻关、标准化体系尚不完善、产品差异化不明显、主管部门职责不明晰等诸多问题,从国际氢能的发展过程中汲取经验,可让氢能为我国多领域的能源体系低碳化的未来图景增添更多想象力。

      2020年的《能源法》(征求意见稿)首次将氢列为能源,2022年发布了《氢能产业发展中长期规划(2021-2035 年)》,在“全面建成小康社会、实现第一个百年奋斗目标、乘势而上开启全面建设社会主义现代化国家新征程、向第二个百年奋斗目标进军”的之际,我们正在不断探索“2030年实现碳达峰、2060年实现碳中和”的路线,双碳目标与党的十九大明确的“2035年基本实现社会主义现代化、本世纪中叶全面建成社会主义现代化强国”的战略目标节点基本一致,中国氢能产业正立足新发展阶段、贯彻新发展理念、构建新发展格局、推动高质量发展的新时代,对国际氢能的政策趋势与应用场景进行瞭望并发现其中的可借鉴之处,为我国氢能产业更好的发展提供更多思考。

作者供职于中国矿业大学(北京)、中国产业发展促进会氢能分会、宁波大学中国乡村政策与实践研究院

浏览次数:3420

版权所有:yl34511线路中心(中国)有限公司 All Rights Reserved.  闽ICP备12021076号   闽公网安备 35020602001451号