行业资讯

News

《一般工业固体废物管理台账制定指南(试行)》发布

来源:生态环境部发布时间:2022-01-05字体大小:

      12月31日,生态环境部发布了《一般工业固体废物管理台账制定指南(试行)》。要求一般工业固体废物管理台账实施分级管理,全文如下:

      为落实《中华人民共和国固体废物污染环境防治法》第三十六条关于建立工业固体废物管理台账的有关规定,指导产生工业固体废物的单位做好台账管理相关工作,我部制定了《一般工业固体废物管理台账制定指南(试行)》。现予以发布,自发布之日起施行。

      特此公告。

生态环境部     

2021年12月30日

附件

一般工业固体废物管理台账制定指南

(试 行)

      一、目的和依据

      台账制度是规范工业固体废物流向的重要抓手,是实现工业固体废物全过程管理的基础性、保障性制度。产生工业固体废物的单位(以下简称产废单位)建立工业固体废物管理台账,如实记录工业固体废物的种类、数量、流向、贮存、利用、处置等信息,可以实现工业固体废物可追溯、可查询的目的,推动企业提升固体废物管理水平。

为落实《中华人民共和国固体废物污染环境防治法》第三十六条关于建立工业固体废物管理台账的要求,规范一般工业固体废物管理台账制定工作,制定本指南。

      二、适用范围

      本指南适用于规范产废单位制定一般工业固体废物管理台账。工业危险废物管理台账制定不适用本指南。

      三、前期准备工作

      (一)分析一般工业固体废物的产生情况。从原辅材料与产品、生产工艺等方面分析固体废物的产生情况,确定固体废物的种类,了解并熟悉所产生固体废物的基本特性。

      (二)明确负责人及相关设施、场地。明确固体废物产生部门、贮存部门、自行利用部门和自行处置部门负责人,为固体废物产生设施、贮存设施、自行利用设施和自行处置设施编码。

      (三)确定接受委托的利用处置单位。委托他人利用、处置的,应当按照《中华人民共和国固体废物污染环境防治法》第三十七条要求,选择有资格、有能力的利用处置单位。

      四、台账管理要求

      (一)一般工业固体废物管理台账实施分级管理。附表 1 至附表 3 为必填信息,主要用于记录固体废物的基础信息及流向信息,所有产废单位均应当填写。附表 1 按年填写,应当结合环境影响评价、排污许可等材料,根据实际生产运营情况记录固体废物产生信息,生产工艺发生重大变动等原因导致固体废物产生种类等发生变化的,应当及时另行填写附表 1;附表 2 按月填写,记录固体废物的产生、贮存、利用、处置数量和利用、处置方式等信息;附表 3 按批次填写,每一批次固体废物的出厂以及转移信息均应当如实记录。

      (二)附表 4 至附表 7 为选填信息,主要用于记录固体废物在产废单位内部的贮存、利用、处置等信息。附表 4 至附表 7,根据地方及企业管理需要填写,省级生态环境主管部门可根据工作需要另行规定具体适用范围和记录要求。填写时应确保固体废物的来源信息、流向信息完整准确;根据固体废物产生周期,可按日或按班次、批次填写。

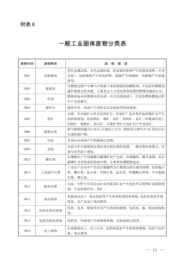
      (三)产废单位填写台账记录表时,应当根据自身固体废物产生情况,从附表 8 中选择对应的固体废物种类和代码,并根据固体废物种类确定固体废物的具体名称。

      (四)鼓励产废单位采用国家建立的一般工业固体废物管理电子台账,简化数据填写、台账管理等工作。地方和企业自行开发的电子台账要实现与国家系统对接。建立电子台账的产废单位,可不再记录纸质台账。

      (五)台账记录表各表单的负责人对记录信息的真实性、完整性和规范性负责。

      (六)产废单位应当设立专人负责台账的管理与归档,一般工业固体废物管理台账保存期限不少于 5 年。

      (七)鼓励有条件的产废单位在固体废物产生场所、贮存场所及磅秤位置等关键点位设置视频监控,提高台账记录信息的准确性。


浏览次数:4946

版权所有:yl34511线路中心(中国)有限公司 All Rights Reserved.  闽ICP备12021076号   闽公网安备 35020602001451号